Docs.rs
sqlrite-engine-0.10.0
Platform
x86_64-unknown-linux-gnu
Feature flags
docs.rs
About docs.rs
Badges
Builds
Metadata
Shorthand URLs
Download
Rustdoc JSON
Build queue
Privacy policy
Rust
Rust website
The Book
Standard Library API Reference
Rust by Example
The Cargo Guide
Clippy Documentation
sqlrite-engine 0.10.0
Light version of SQLite developed with Rust. Published as `sqlrite-engine` on crates.io; import as `use sqlrite::…`.
Crate
Source
Builds
Feature flags
Documentation
..
architecture.png
SQLRite - Desktop.png
SQLRite Data Structures.png
SQLRite Simple SQL Execution High Level Diagram.png
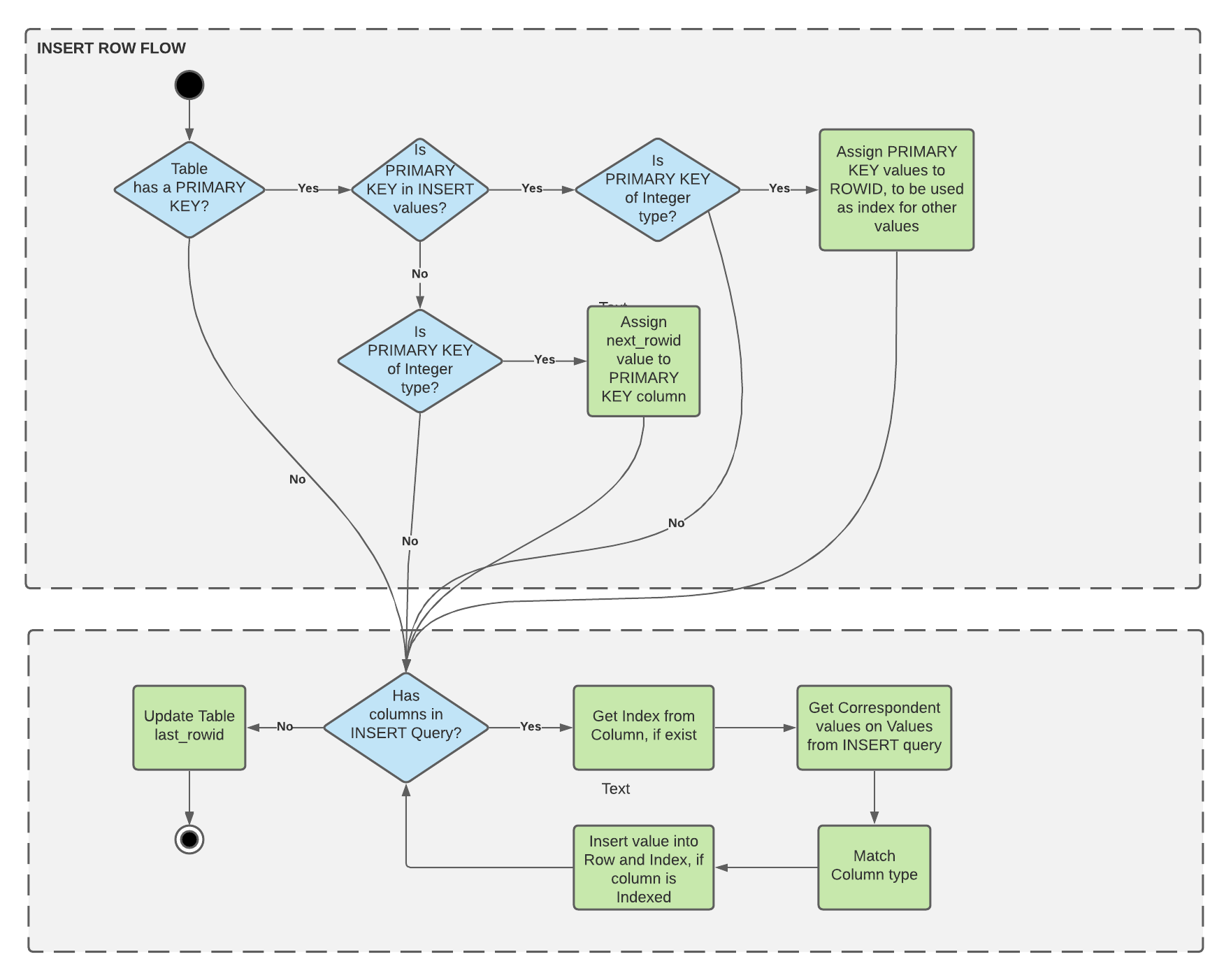
SQLRite Simple SQL INSERT Execution High Level Diagram (Insert Row).png
SQLRite Simple SQL INSERT Execution High Level Diagram.png
SQLRite_logo.png