Docs.rs
rtipc-0.5.1
Platform
aarch64-unknown-linux-gnu
x86_64-unknown-linux-gnu
Feature flags
docs.rs
About docs.rs
Badges
Builds
Metadata
Shorthand URLs
Download
Rustdoc JSON
Build queue
Privacy policy
Rust
Rust website
The Book
Standard Library API Reference
Rust by Example
The Cargo Guide
Clippy Documentation
rtipc 0.5.1
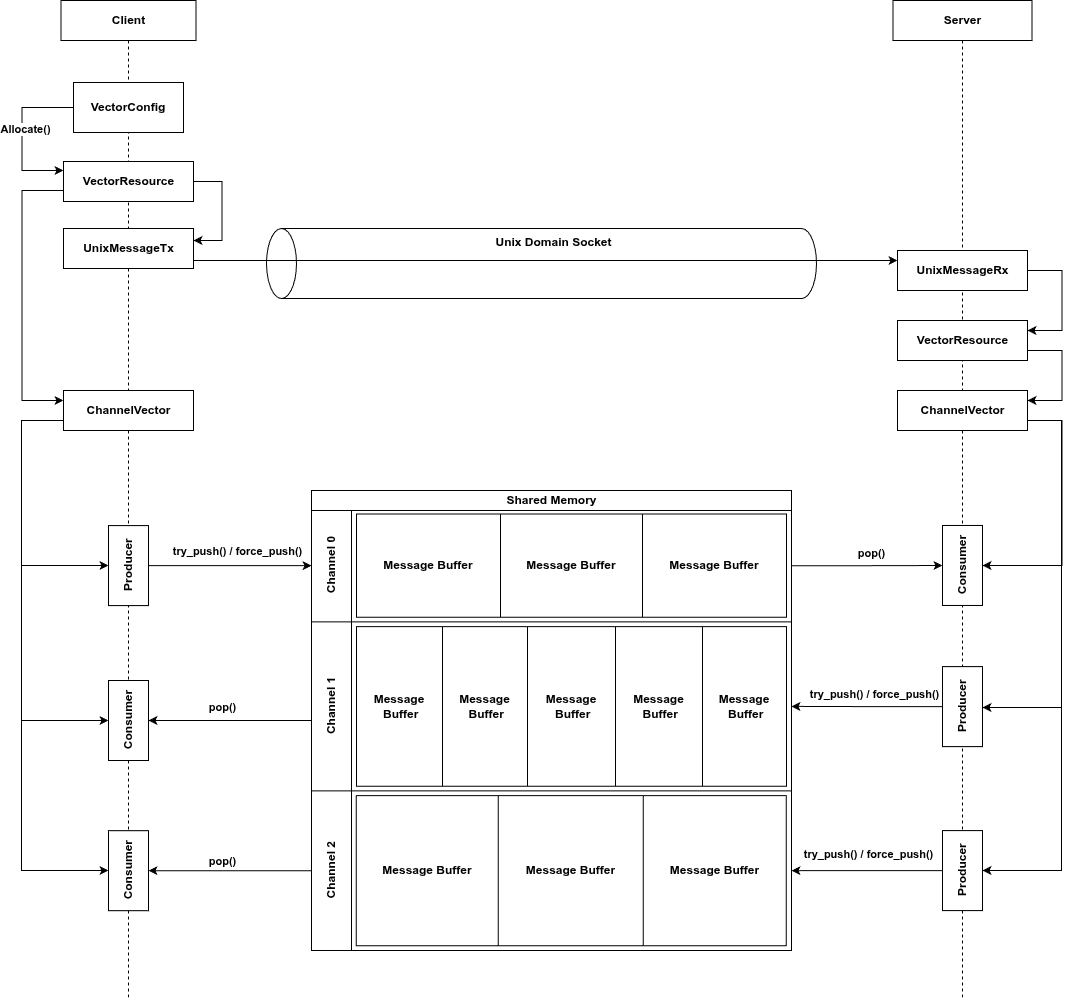
Real-Time IPC, based on a zero-copy, wait-free circular message queue implementation
Crate
Source
Builds
Feature flags
Documentation
..
flow.drawio
flow.pdf
flow.png