Docs.rs
cdds-util-0.1.1
Platform
x86_64-unknown-linux-gnu
Feature flags
docs.rs
About docs.rs
Badges
Builds
Metadata
Shorthand URLs
Download
Rustdoc JSON
Build queue
Privacy policy
Rust
Rust website
The Book
Standard Library API Reference
Rust by Example
The Cargo Guide
Clippy Documentation
cdds-util 0.1.1
Cyclone DDS and some cyclone utils low-level Rust bindings.
Crate
Source
Builds
Feature flags
Documentation
..
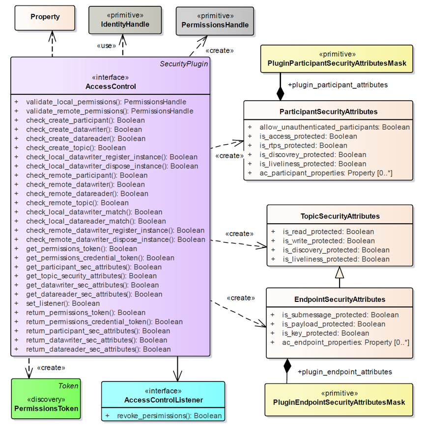
dds_security_access_control_plugin.png
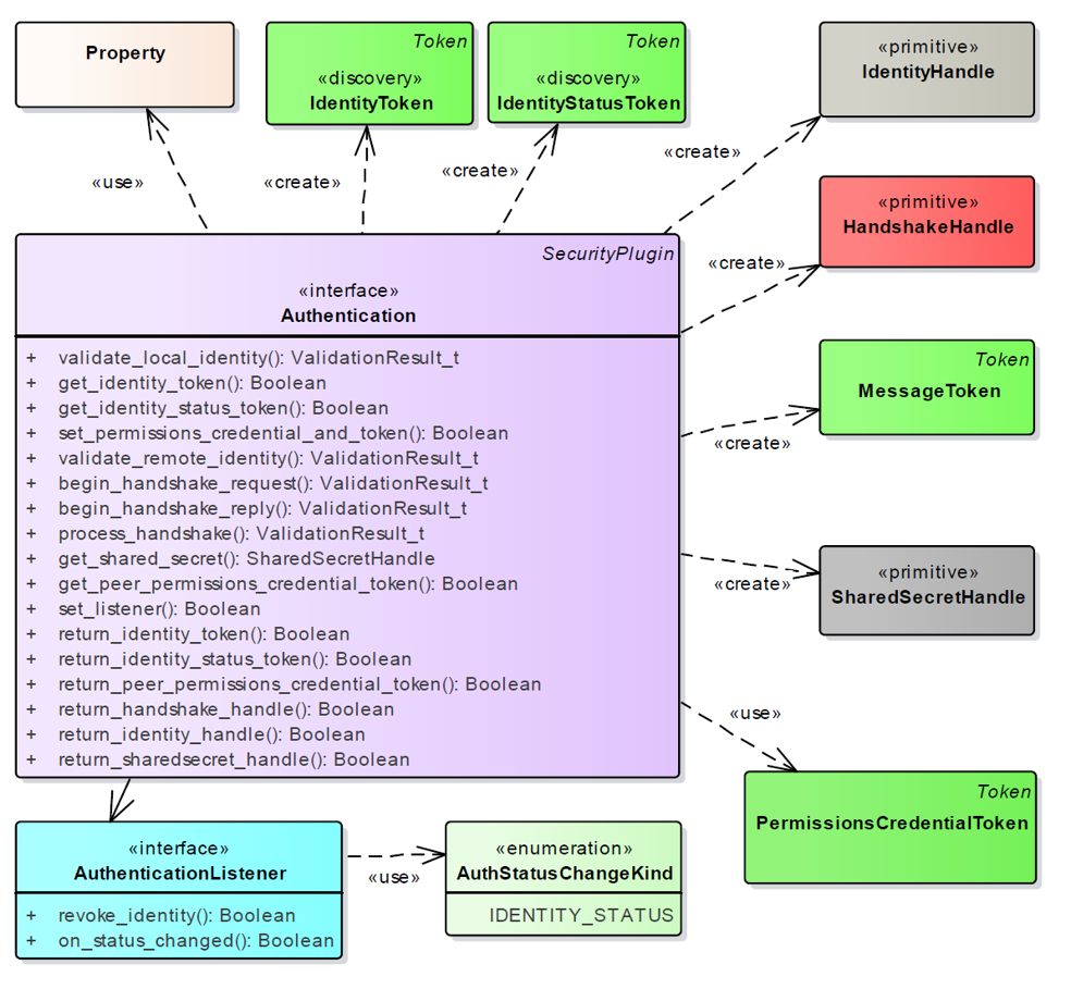
dds_security_authentication_plugin.png
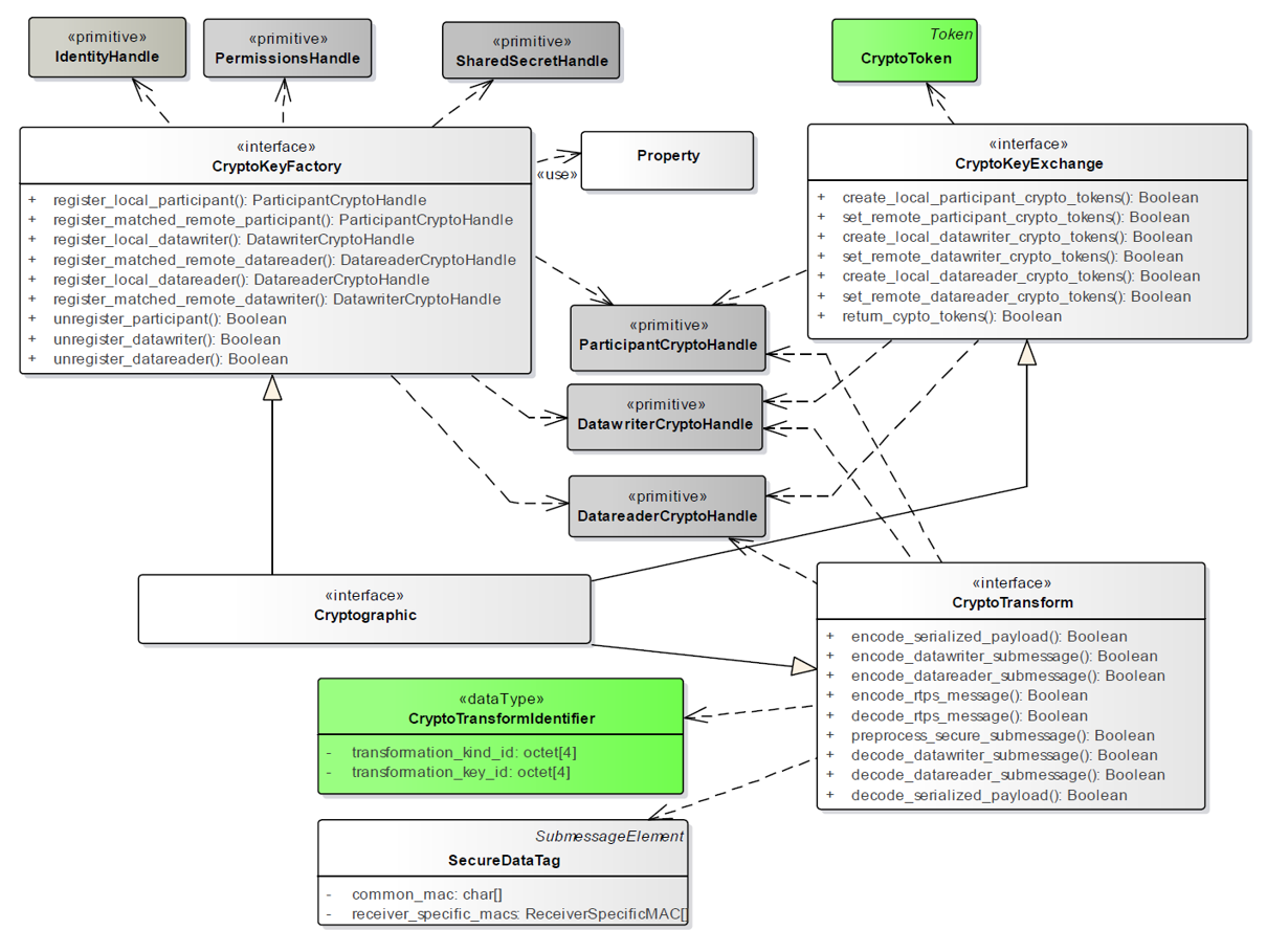
dds_security_crypto_plugin.png
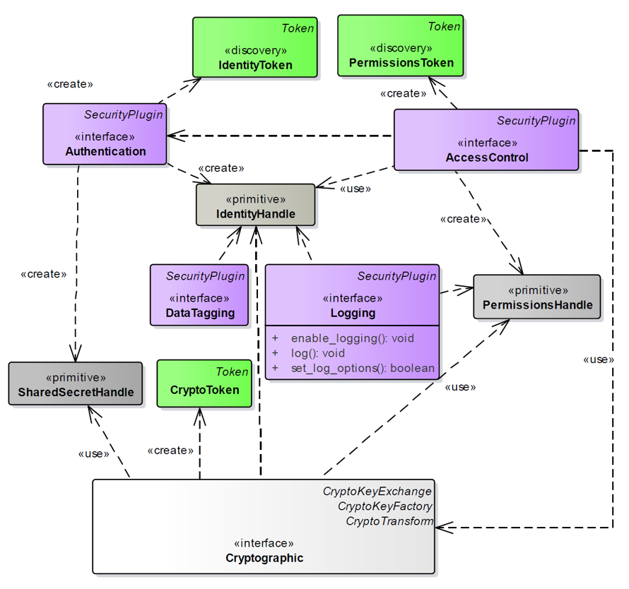
dds_security_plugin_components.png
mpt_flow.png
mpt_tree.png